机构概况
  • 语言研究院  
  • 中国外语战略研究中心  
  • 机构管理文件  

   
 
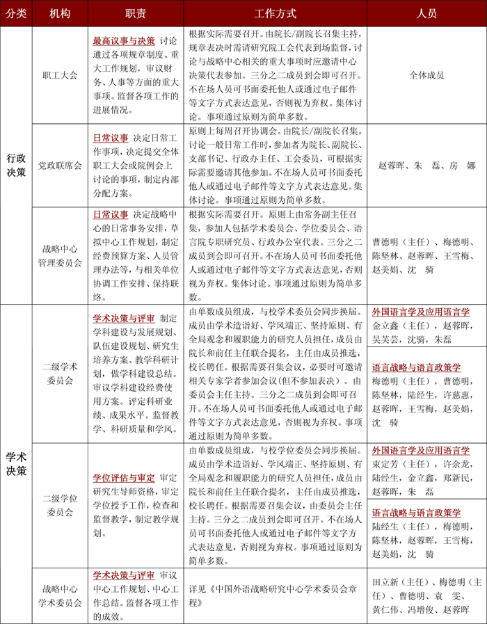
决策机制与相关人员
 
 
发布时间: 2014-04-14       浏览次数: 601
 
 
分享到: 新浪微博 微信 LinkedIn 飞信 QQ好友 Facebook 打印 邮件 更多
 
   
 

 
上海外国语大学语言研究院 国家语委科研基地中国外语战略研究中心 版权所有  
上海市大连西路550号5号楼606室、616室   电话:021-35372364、35372374